各省、自治区、直辖市、新疆生产建设兵团交通运输厅(局、委),长江航务管理局、珠江航务管理局,各直属海事局:
为切实做好交通运输行业常态化疫情防控工作,科学指导公路、水路进口冷链食品物流相关单位和人员落实好防控主体责任,切实强化“人物并防”,按照国务院应对新冠肺炎疫情联防联控机制《关于加强冷链食品新冠病毒核酸检测等工作的紧急通知》(联防联控机制综发〔2020〕220号)、《关于印发冷链食品生产经营新冠病毒防控技术指南和冷链食品生产经营过程新冠病毒防控消毒技术指南的通知》(联防联控机制综发〔2020〕245号)、《关于印发进口冷链食品预防性全面消毒工作方案的通知》(联防联控机制综发〔2020〕255号)等部署要求,结合《交通运输部关于进一步加强冷链物流渠道新冠肺炎疫情防控工作的通知》(交运明电〔2020〕241号)等工作部署,我部制定了《公路、水路进口冷链食品物流新冠病毒防控和消毒技术指南》。现印发给你们,请结合本地实际,在当地应对新冠肺炎疫情联防联控机制领导下,抓好贯彻落实,切实防止新冠病毒通过冷链物流渠道传播。
铁路、民航、邮政领域的进口冷链食品物流新冠病毒防控和消毒技术指南,由国家铁路局、中国民用航空局、国家邮政局参照本指南有关精神部署落实。
交通运输部
2020年11月13日
公路、水路进口冷链食品物流新冠病毒防控和消毒技术指南
一、依据和适用范围
为切实做好新冠肺炎常态化疫情防控工作,规范指导公路、水路进口冷链食品物流企业和从业人员落实好新冠病毒防控和消毒主体责任,预防公路、水路进口冷链食品物流从业人员及相关人员受到新冠病毒感染,防止新冠病毒通过冷链物流渠道传播,按照国务院应对新冠肺炎疫情联防联控机制《关于加强冷链食品新冠病毒核酸检测等工作的紧急通知》(联防联控机制综发〔2020〕220号)、《关于印发冷链食品生产经营新冠病毒防控技术指南和冷链食品生产经营过程新冠病毒防控消毒技术指南的通知》(联防联控机制综发〔2020〕245号)、《关于印发进口冷链食品预防性全面消毒工作方案的通知》(联防联控机制综发〔2020〕255号)等部署要求,结合《交通运输部关于进一步加强冷链物流渠道新冠肺炎疫情防控工作的通知》(交运明电〔2020〕241号)等工作部署,针对公路、水路进口冷链食品物流企业和物流重点环节,制定本指南。
本指南适用于从出厂到销售始终处于低温状态的进口冷链食品在装卸、运输等公路、水路运输各环节中新冠病毒污染的防控。
本指南以预防公路、水路进口冷链食品物流从业人员及相关人员受到新冠病毒感染为主线,突出装卸、运输等重点环节防控,注重加强冷链食品包装的消毒。
本指南适用于从事进口冷链食品装卸、运输等环节的公路、水路冷链物流企业、港口码头、货运场站等经营单位(以下统称冷链物流企业)。
冷链物流企业要严格遵守法律法规及相关食品安全国家标准要求,按照本指南要求做好新冠病毒防控和消毒工作,执行当地应对新冠肺炎疫情联防联控机制各项工作部署。
二、装卸、运输过程防控要求
(一)装卸作业人员防控要求。
除做好个人一般卫生要求外,搬运货物前应当穿戴工作衣帽,一次性使用医用口罩或一次性医用外科口罩、手套等,必要时佩戴护目镜和面屏,避免货物表面频繁接触体表。
国际航行船舶经海关卫生检疫合格并取得检验检疫证明材料后,方可安全稳妥地开展港口装卸作业。特别是装卸来自于疫情发生地区的进口冷链食品时,码头搬运工人等作业人员在搬运货物过程中要全程规范戴好口罩,避免货物紧贴面部、手触摸口鼻,防止接触到可能被新冠病毒污染的冷冻水产品等。装卸作业过程中,采取相应的告示牌、警戒线等隔离措施,原则上禁止船员进入码头作业区域;需要船岸配合时,应当要求船员正确佩戴口罩、手套等个人防护用品,并采取轮流作业或增加作业间隔等措施,尽量避免码头人员与船员发生直接接触;对确需上岸作业的船员,应进行体温监测。
如果搬运过程中发生口罩、手套破损,应当立即更换。
(二)运输人员防控要求。
运输进口冷链食品的作业人员及随行人员在运输过程中不得擅自开箱,不能随意打开冷链食品包装直接接触冷链食品。车辆进出时,司机及随行人员应当避免与门卫值班员、工作人员有不必要的接触。
(三)货物源头防控管理。
在冷链物流过程中,物流包装内如需加装支撑物或衬垫,应当符合相关食品安全卫生要求。加强对货物装卸搬运等操作管理,不能使货物直接接触地面,不能随意打开冷链食品包装。应当保障在运输过程中冷链食品的温度始终处于允许波动范围内。做好各交接货环节的时间、温度等信息记录并留存。
(四)货物信息登记。
货主或货代应主动向承运单位提供相关进口冷链食品海关通关单证,冷链物流企业如实登记装运货物信息、车船信息、司乘人员(船员)信息、装卸货信息及收货人信息等,不得承运无法提供进货来源的进口冷链食品,有关单位应积极配合卫生健康、交通运输、海关、市场监管等部门按职责开展对进口冷链食品采集相关样本及冷链货物运输车辆的核酸检测工作。港口企业、货运场站等经营单位要如实登记进出港口场站的冷链食品道路水路运输车辆信息及驾驶员信息。进口商或货主如委托第三方物流公司提供运输、仓储等服务,在货物交付第三方物流公司时,应当主动将相关食品安全和防疫需要的检测信息提供给第三方物流公司。对于本地肉类屠宰、加工、经营企业,应当严格执行冷链食品的相关质量管理和操作规范,加强环境卫生管理。配合进行冷藏货物新冠病毒检疫的港口作业人员及场站工作人员应相对固定,全程正确穿戴防护服、护目镜、口罩、防护手套等防护用品。
(五)运输工具的防控管理。
应当确保车辆、船舶厢体内部清洁、无毒、无害、无异味、无污染,定期进行预防性消毒。
(六)中转转运设施的防控管理。
中转转运装卸货区宜配备封闭式月台,并配有与冷藏运输车辆、船舶对接的密封装置。加强入库检验,除查验冷链食品的外观、数量外,还应当查验冷链食品的中心温度。加强库内存放管理,冷链食品堆码应当按规定置于托盘或货架上。冷链食品应当按照特性分库或分库位码放,对温湿度要求差异大、容易交叉污染的冷链食品不应混放。应当定期检测库内的温度和湿度,库内温度和湿度应当满足冷链食品的中转转运要求并保持稳定。定期对中转转运设施内部环境、货架、作业工具等进行清洁消毒。
三、装卸、运输过程消毒要求
(一)人员。
冷链食品配送过程中,运输作业人员及随行人员应当保持个人手部卫生,车内应当配备酒精类洗手液、消毒剂和纸巾,以确保在无清洁水洗手的条件下,对手进行定期消毒。
(二)物体表面。
运输作业人员在向企业员工传输、递交配送文件前应当洗手或消毒,为避免清洗返还物,文件最好置于一次性容器和包装材料中。对于重复使用的容器,应当进行定期、适宜的卫生清洁和消毒。人手频繁接触的方向盘、车门把手、移动设备等最有可能被病毒污染的表面,均要定期消毒。
(三)运输工具。
为避免冷链食品被污染,运输作业人员需确保运输车辆、船舶、冷藏集装箱等运输工具及容器的清洁和定期消毒。货物混载时,应尽可能将食品与会造成污染的其他货物分开。从事冷链物流运输的运输工具及容器运载一批货物之前和之后,均要对运输作业人员可能接触的部位进行彻底消毒;承运单位负责组织或委托有资质的消毒单位,对装运前后的进口冷链食品车辆船舶等装载运输工具和装载过进口冷链食品的集装箱内壁组织实施消毒。
四、从业人员安全防护要求
涉及冷链食品装卸、运输的冷链物流企业应当根据新冠肺炎疫情防控要求,及时调整和更新从业人员健康管理制度,完善新冠病毒防控的管理措施。
(一)上岗员工健康登记。
冷链物流企业要做好员工(含新进人员和临时工作人员)14日内行程及健康状况登记,建立上岗员工健康卡,掌握员工流动及健康情况。鼓励新员工上岗前自愿接受核酸检测。
(二)员工日常健康监测。
冷链物流企业应当加强人员出入管理和健康监测,原则上各港口码头、货运场站的作业场所及工作区域入口需配备体温检测设备;建立全体员工健康状况台账和风险接触信息报告制度,设置作业区域入口测温点,落实登记、测温、消毒、查验健康码等防控措施,实行“绿码”上岗制。有条件的地方,可定期组织冷链物流一线工作人员进行核酸检测;直接接触进口散装冷藏货物等高风险岗位人员定期核酸检测时间不超过7天。
(三)外来人员登记与管理。
尽可能减少外来人员进入生产经营区域,确需进入的,需询问其所在单位、健康状况、接触疫情发生地区人员等情况,落实登记、测温等措施并按照要求做好个人防护(如佩戴口罩等),方允许其可进入。车辆进出时,门卫值班员、工作人员和司机应当避免不必要的接触。
(四)从业人员防护。
1.健康上岗。上岗前确保身体状况良好,并向冷链物流经营者报告健康状况信息,主动接受体温检测,若出现发热、干咳、乏力等症状,立即主动报告,并及时就医。
2.做好个人防护。冷链物流企业要配备必要的个人防护、消毒用品和装备,按照最新版《船舶船员新冠肺炎疫情防控操作指南》《新冠肺炎疫情防控期间针对患病海员紧急救助处置指南》《港口及其一线人员新冠肺炎疫情防控工作指南》《道路货运车辆、从业人员及场站新冠肺炎疫情防控工作指南》等要求,进一步加强对船代等登轮人员、港口作业人员以及司机、装卸工、船员、引航员等冷链物流一线工作人员的个人防护,防止感染风险。冷链物流企业要督促指导作业人员工作期间正确佩戴口罩、手套和着工作服上岗。工作服保持干净整洁,定期清洗,必要时消毒。直接接触进口冷藏集装箱或者冷藏货物的物流一线工作人员,应全程佩戴口罩、防护手套等防护用品,至少应上下岗前各测量一次体温。其中,道路冷链物流企业应按照《道路货运车辆、从业人员及场站新冠肺炎疫情防控工作指南》有关高风险区域的规定执行。
冷链物流企业、港航企业、引航机构等单位要在卫生健康部门的指导下,加强对本单位直接接触散装冷藏货物、冷藏集装箱拆箱作业人员、与国际航行船舶上船员近距离接触的船代等登轮人员、引航员等高风险岗位人员正确穿脱防护服进行专业培训,并定期进行检查,确保关键防护措施到位。同时,按照卫健部门有关规定,工作结束后,对工作服、防护服、一次性用具进行消杀处理。
3.注意个人卫生。打喷嚏、咳嗽时用纸巾遮住口鼻或采用肘臂遮挡。不随地吐痰,擤鼻涕时注意卫生。尽量避免用手触摸口、眼、鼻。
4.加强手卫生。在处理货品时或双手触碰过货架、扶手等公用物体时,要及时用洗手液或肥皂在流动水下洗手,或用速干手消毒剂揉搓双手。
(五)健康异常报告程序。
员工一旦发现自身以及共同生活人员出现发热、干咳、乏力等疑似症状,应当及时上报冷链物流企业的最高管理者,可视情况采用逐级上报或直报的方式。冷链物流企业一旦发现员工出现上述健康异常症状,无论其呈现出的健康状况如何,均应当采取有效措施将其及与其密切接触的员工迅速排除在工作环境之外。新冠肺炎传播风险高的地区,建议根据当地主管部门防控规定,要求健康员工进行“零”报告。
(六)从业人员返岗程序。
根据作业区域上岗人员登记和健康档案,及时追踪健康异常、身体不适、疑似或者已感染新冠病毒(患者或无症状感染者)的员工的治疗和康复状况,在其康复后科学评定是否符合返岗条件。新冠肺炎确诊病例的症状消退,并且间隔至少24小时的两次PCR核酸检测均呈阴性的,可解除隔离。对属于新冠肺炎患者密切接触者的从业人员返岗前也应当符合上述要求。
(七)加强防控知识宣传。
开展多种形式的健康宣教,引导从业人员掌握新冠肺炎和其他呼吸道传染病防治相关知识和技能,养成良好卫生习惯,加强自我防护意识。
五、应急处置要求
冷链物流企业应当制定新冠肺炎疫情应急处置方案,及时处置和报告疫情情况,有效预防新冠病毒的传播。
(一)出现健康状况异常人员的应急处置。
冷链食品物流工作相关区域一旦发现病例或疑似新冠肺炎的异常状况人员,必须实施内防扩散、外防输出的防控措施,配合有关部门开展流行病学调查、密切接触者追踪管理、疫点消毒等工作,并对该人员作业和出现的区域及其加工的冷链食品进行采样和核酸检测。如有空调通风系统,要同时对其进行清洗和消毒处理,经评价合格后方可重新启用。根据疫情严重程度,暂时关闭工作区域,待疫情得到控制后再恢复生产。
按照新冠肺炎疫情防控要求,做好切断传播途径、隔离密切接触者等措施,同时按规定处置污染物。
(二)发现样品核酸检测阳性的应急处置。
一旦接到有新冠病毒核酸检测阳性样品的通知,冷链物流企业应当迅速启动本单位应急预案,根据当地要求在专业人员指导下,及时对相关物品和环境采取应急处置,对相关物品临时封存、无害化处理,对工作区域进行消毒封闭处理,对可能接触人员按规定采取核酸检测和健康筛查等措施。相关物品处理时避免运输过程溢洒或泄露。参与相关物品清运工作的人员应当做好个人防护。
对于核酸检测阳性产品,应当按照当地主管部门要求进行处置。
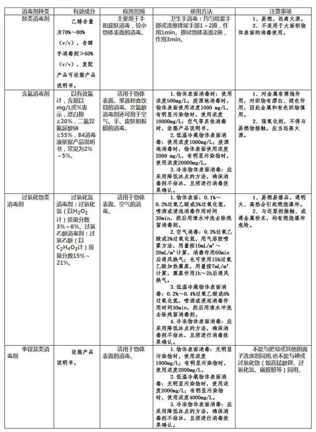
六、物流运输常用消毒剂及使用方法
冷链食品装卸、运输等物流运输过程中常用的消毒剂及使用方法见附表。
附表
冷链食品物流运输常用消毒剂及使用方法

